- Unilever's Legal Framework for CSR Assessment and Continuous Improvement
- Introduction: Unilever's Legal Framework for CSR Assessment and Continuous Improvement
- Criteria 1:
- 1. Company
- 2. Corporate structure of that company:
- 3. Corporate Social Responsibility Strategies
- Criteria 2
- 1. The Legal formation of companies in the UK
- 2. The Principle of Separate Legal Personality
- 3. The duties of Directors under UK Company Law
- 4. Process of governing the companies in the UK
- 5. Corporate Governance Issues
Unilever's Legal Framework for CSR Assessment and Continuous Improvement
Native Assignment Help provides assignment help to assist students in research, writing and proofreading process.
Introduction: Unilever's Legal Framework for CSR Assessment and Continuous Improvement
The legal Framework is not only our full documentation and monitoring process of legislation regarding the business but it also provides an overall constructive assessment which is essential to improve the overall recognition. This particularly provides effective help in identifying various kinds of duties and responsibilities of boards in the company. However, the legal framework is one of the important factors which highlights the concentrated ownership and is helpful for the readers to the preponderant patterns of shareholders in the company. This particular study provides effective knowledge about the Unilever corporate structure and their strategy on CSR, further evaluation of legal formation and principles of the company.
Criteria 1:
1. Company
Unilever is the particular company that is selected for completing the whole study.
2. Corporate structure of that company:
a. Note the overall company/corporate structure
The highest position in the company is held by the CEO of the company who is responsible for executing the whole team. The next position of the company is divided and separated among two people responsible for the “Chief Finance Officer and Chief HR Officer” of the company. They are associated with various finance and recruitment process of employees in the company. The next stage is divided into four parts that include “Chief R&D Officer, President of Refreshment, President of North Asia, and Chief Science Officer” (Unilever.com, 2022). In the later step, the division includes “Chief Operating Officer” and "President of Personal Care, Food, and other Chief Supply Chain Officers", “Chief Legal Officer, Chief Marketing and Communication Officer, and other departmental heads and employees”.

Figure 1: Corporate structure of Unilever
b. Board structure
The Unilever Company has significant roles of the “Board of Directors” to execute their work and responsibilities properly. The “Chief Executive Officer” of the company is “Alan Jope”, and responsible for “setting and executing the organization's strategy, allocating capital, and building and overseeing the executive team”. On the other hand, the “Chief Finacial Officer” of the company is “Graeme Pitkethly” who is responsible for “tracking cash flow, analyzing strengths/weaknesses in the company's finances and overseeing all aspects of its financial success” (Unilever.com, 2022). The “Chief Digital and Commercial officer” is “Conny Braams” who is responsible for “helping enterprise use digital information and advanced technologies, such as the cloud, AI, machine learning, and automation”. The “Chief Supply Chain Officer” is “Reginaldo Ecclissato” who is responsible for “maintaining executive leadership over the entire supply chain management team”. “Richard Slater” is the “Chief Research and Development Officer” who is responsible for “developing research programs incorporating current developments to improve existing products and study the potential of new products”. “Maria Varsellona” is the “Chief Legal Officer and Group Secretary” who is responsible for “monitoring for firm misconduct, supervising internal and external legal resources, and advising the CEO and the board of directors on matters of compliance” (Unilever.com, 2022).
3. Corporate Social Responsibility Strategies
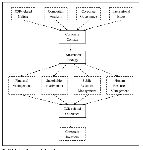
Unilever mainly encompasses a broad range of corporate social responsibility for better interaction with a society which is one of the essential factors for the development of their business. It particularly highlights various kinds of responsibilities that are managed by Unilever to maintain a proper relationship with their employees, consumers, shareholders, governments, suppliers, and local communities present in society (Chandra and Jatmika, 2022, pp. 450). The sole purpose of Unilever corporate is to meet the overall need of people everywhere and anticipate an aspiration among the consumers and customers' satisfaction points competitively and creatively. Based on their particular value and their relationship with consumers and stakeholders Unilever mainly adopts a systematic approach to manage their corporate social responsibility widely in diverse societies. There are mainly three levels of corporate social responsibility which are essentially maintained by Unilever to provide better satisfaction to the consumers and stakeholders.
Among the three level of corporate social responsibility the first level deal with the “impact through the value chain” (Kempster, 2022). This particularly highlights the potential effect and impact of Unilever by maintaining its proper value chain from supplier to consumer. the impact of the value chain provides essential help to Unilever in creating wealth and continuing its profitable growth. This particularly enhances the overall needs of the consumer worldwide. On the other hand, it can be highlighted that the implementation of Corporate Social Responsibility enables Unilever's brand products and services to raise their living standard. However, it can be stated that with the effectiveness of Corporate Social Responsibility Unilever has essentially improved the quality of life and their products. Unilever mainly operates and add value for their company by providing efficient process of raw materials and developing their overall marketing brand products to meet consumer needs (Hinson et al., 2020, pp. 160).

Figure 2: Systematic CSR approach
The implementation of Corporate Social Responsibility provides effective help to Unilever in seeking areas of conduct that are adapted in their business to maintain their honesty and integrity. Maintaining a proper reputation in the market and improving the high standard of products enables Unilever to increase its corporate behaviour and its code of business principal. According to Zou (2021, pp. 125), Unilever implements a systematic strategy that fulfils its corporate social responsibilities and maintains its policies. Further, it can be stated that this strategy supports the “company’s corporate citizenship ideals, especially with regard to satisfying the expectations and interests of consumers as stakeholders”. There are different sets of examples like, “Unilever’s CSR prioritization puts consumers at the top”. This particularly sets its brand equity and develops proper business sustainability which provides essential help to them maintaining its strategy.
It can be stated that the implementation of systematic corporate social responsibility provides a better strategy to address Unilever's interest to meet the following stakeholder group and benefits them in idealizing their consumer goods (Hasan, 2021, pp. 110). There are mainly five kinds of stakeholders group present in Unilever which include consumers (high priority), communities, investors, suppliers, and employees. “Unilever’s corporate social responsibility strategy assigns the highest priority to consumers. These stakeholders’ interests are focused on product quality and price, as well as the environmental impact of the consumer goods business”. On the other hand, “Unilever considers employees as the second priority in its corporate social responsibility strategy. The importance of these stakeholders is they have direct influence on organizational performance in the consumer goods industry” (Pryiatelchuk, 2021, pp. 53).
Criteria 2
1. The Legal formation of companies in the UK
The legal formation of the company is stated as the process in which the company is registered under the government as a limited company. The legal formation of companies in the UK has a lot of steps to be completed for reaching the proper state for the formation of the legal structure of the company. It is stated that there are four legal structures of the company that are present in the UK. The four legal structures are “Sole trader, Partnership, Limited liability partnership, and Limited company” (Brummer, 2018). The legal format of the companies is developed following these formats. Each formation has a different view and these kinds of structures are mainly based on the shareholders of the companies. The CSR responsibilities of the company also have to follow the legal formations and the responsibilities should be developed by following the corporate social responsibilities of the different companies.

Figure 3: Legal formation of Unilever
Unilever is a company that has legally grown as two separately formed companies which is the most appropriate approach for the formation of the company. The company has been developed through two different companies namely “a Dutch NV and a UK PLC'' (Ramli, Latan, and Solovida, 2019). The legal formation of the company was initially divided into two companies. Slowly it had grown into one particular company as a joint venture. Thus the company is following the legal structure properly. The legal structure of the company has been unified under the cross-border merger which is an important aspect for the improvement of the company. The company has developed a huge impact on the tax resident and following the tax rules of the country (Allen et al., 2018). Besides, the existing arrangements of the company are generally developed for the subsidiary operations and the company is very successful in legalizing the approaches and providing the proper factors. The CSR responsibilities of the company are very effective and can provide huge support to the different sections of the company. Unilever is very successful in providing huge support to the people and making a huge impact on the situation. The financial statements of the companies are also supported by legal applications and it is a huge factor for the tax control system of the government.
2. The Principle of Separate Legal Personality
The principle states that all companies need to be treated as separate entities from the members of the company. It describes the legal formation and existence of the company and provides support to the legal structure of the company. The principle generally states that “Separate legal personality is grounded in the notion that upon incorporation, a corporation has a legal identity as a person with attendant legal rights, privileges and liabilities” (O'Donnell, and Talbot-Jones, 2018). A company is incorporated and separated under the Companies Act, 2006 which can describe the impact of the entities and how these approaches are useful for the company. The principal can provide huge support to the entity and is very much active in several issues in the various aspects of the company (Haig, 2020). Through the use of these principles, the directors and shareholders of a company get protection in the sense that the liabilities which belong to the company could not be held liable by them. It is a huge factor in the improvement of the company and provides support for the analysis of the company. The separate entity is very effective for providing the company with the power to use its own property for the different aspects the company likes.
Unilever, which is stated as a global giant, now only has one headquarters in London. It is the space that the company follows the principle for creating a legal entity of the company. The company is differentiating several facts that are very much useful for the importance of the use of the variables and the impact of the principle on the company is very unique. There are many aspects which describe the various approaches for the evaluation of the company and following a single entity for discovering the various effective participants. The company is now subjected to limited and properly executed liabilities which are more than preferable for implementing the perpetual existence of the company (Hannigan, 2018). The company is following the factors and providing some huge benefits to the assets of the company. The company can use the assets or the liabilities for the growth of the company. None of the shareholders is going to be responsible for the use of the assets of the company for the growth of the company. These are the huge factors which are needed to be properly implemented and defined for the proper use of the products in a proper manner.
3. The duties of Directors under UK Company Law
Companies Act 2006 is made for simplifying and modernizing the law and restructuring the legal formation of companies. The reformation of the legal structure is very useful for the formation of the structure. The act describes different duties and roles for the different shareholders of the company. The role of the employees is clear in the processes and it can provide a huge support for the formation of the different sections of the company. The duties of the directors of a company described in the Companies Act 2006 are “Scope and nature of general duties, Duty to act within powers, Duty to promote the success of the company, Duty to exercise independent judgment, Duty to exercise reasonable care, skill and diligence, Duty to avoid conflicts of interest” (Elmagrhi et al., 2019). All the companies in the UK follow the action and the directors of the company maintain the duty for the improvement of the several sections. These are the most effective approaches by a company for the evaluation of the difference for the proper analysis of the different sections. There are multiple aspects which are most effective for the legal formation of the company. Companies can greatly benefit by following the law properly for the growth of the business.
Unilever is following all the rules and regulations of the company which are very useful for the analysis of the organization. The directors of the company described in the previous part are following all the necessary activities which are most effective for the study. There are multiple reports which are most effective for the analysis and the impact is going to be very effective for the evaluation of the country and providing support to the company. The directors of the company are providing huge support to the people which are very improper in terms of the improvement of the services. The duties of the directors are properly followed by the company and it is very effective for the analysis of theories which are very impressive in terms of the development of the services (Gupta, and Singh, 2018). The development of the role of the directors is very impressive in the evaluation of the services of the company. The directors of Unilever are an impressive factor in the analysis of the company for the evaluation of the services. The impact of the different approaches is very impressive and these aspects are required for the innovation of the different factors of the company.
4. Process of governing the companies in the UK
The processes for governing the companies in the UK are very effective in several aspects. There are many approaches that can address the processes of governing in several aspects of the company. The different innovations of the company are providing support for the several aspects of the company. There are many processes that should be followed by the different aspects of the company. Each of the companies has to develop a legal contract which is most effective for the services and these can provide a huge stupor for the evaluation of the services. The impact of the criteria is hugely effective and there are a lot of issues that can be discovered through the processes (Radburn et al., 2018). Thus the company needs to follow the corporate governance code and financial reporting council for the improvement of the facilities in the organization and provide support to the organization. Unilever also developed its legal authorities through the practices.
5. Corporate Governance Issues
As opined by Nasrallah, and El Khoury, (2022), five issues have been encountered in the case of the corporate governance of the UK. The first issue refers to the Independence of the Board. The greatest contentious proposal that has been remarked on by the Financial Reporting Council was the initiation of a limit of nine-year tenure in the case of independent chairs, as well as, directors within the code. This was made in endeavouring in putting a full stop to stale along with insular boards. This specific revision can prove to be very embarrassing in the case of chairs of huge numbers of listed organizations, like Unilever for whom above nine years have been served on board at the time of the consideration of non-executive directors. Another vital issue is the executive pay and with the increase in the focus of the investors on the huge payment, the latest provisions have been proposed by FRC within the code above bonuses.
This has been done for the promotion of durable decision-making in organizations. It has been opined by FRC that within normal circumstances, the achievement of shares as a portion of the executive bonus must have occurred in the case of a minimum of five years. As stated by Lund, and Pollman, (2021), this has been a proposal that has been welcomed with the help of several big investors. This includes Norges Bank, Corporate governance issues by which sovereign funds of wealth have been overseen. Another core issue is the Financial reporting and the deterioration of Carillion has emerged fresh awareness with regards to the quality that has been acquired by the financial reporting of the companies and the work that has been done with the help of internal, as well as external auditors. The urge of FRC has been done for the upgradation of the code for the improvement of confidence within accounting. The fourth issue that has been encountered in the case of Corporate Governance is the drive for diversity. Under the proposed revamping for coding, the organizations are going to be asked to disclose the action that has been taken for the increase of ethnic, as well as, social diversity within the executive pipeline that they possess.
The backup of this revision has been done by ShareAction which is a charity that campaigns for good practice by investors. It has been said by The Investment Association, the trade body of the UK that there has been a requirement for more work for companies like Unilever for reporting above ethnic diversity. Contribution to society has been considered the last issue that has been encountered in this context. It has been noted by FRC that several companies are there whose contribution is less to society. Unilever, one of the leading companies in the Retail Industry, has been subjected to the requirements of corporate governance within the UK (Unilever, 2022). The issues of corporate governance that are highly observed in the case of the company are specifically related to their contribution to society. They have to reinvent their products in a well-modernized way to meet the requirements and aspirations of society to a great extent.
Conclusion
It can be concluded from the whole discussion that the CSR approaches of Unilever are very impressive in terms of the evaluation of the system. Besides, there are multiple aspects that can describe the importance of the legal formation of the company. The legal aspect of the UK has been discussed in the study and in the legal formation of the improvement of any company's corporate governance is an important approach. Moreover, following the company's act, is also an effective approach a company in terms of the evaluation of the processes.
Reference
Allen, F., Bartiloro, L., Gu, X. and Kowalewski, O., 2018. Does economic structure determine financial structure?. Journal of International Economics, 114, pp.389-409.
Awwad, K.A., Shibani, A. and Ghostin, M., 2022. Exploring the critical success factors influencing BIM level 2 implementation in the UK construction industry: the case of SMEs. International journal of construction management, 22(10), pp.1894-1901.
Brummer, V., 2018. Community energy–benefits and barriers: A comparative literature review of Community Energy in the UK, Germany and the USA, the benefits it provides for society and the barriers it faces. Renewable and Sustainable Energy Reviews, 94, pp.187-196.
Chandra, R. and Jatmika, S., 2022, March. Unilever Surabaya Corporate Social Responsibility (CSR) Policy in Maintaining Environmental Sustainability in Surabaya in 2014-2020. In International Conference on Public Organization (ICONPO 2021) (pp. 444-452). Atlantis Press.
Creately.com, 2022, Corporate structure of Unilever (Online), Available at: https://creately.com/diagram/example/hm8bqm1c/new-unilever-organogram [Accessed on: 06.12.2022]
Du, S., 2022. Evaluate the importance of the board of directors to the corporate governance of large listed UK firms. Academic Journal of Business & Management, 3(10), pp.44-46.
Elmagrhi, M.H., Ntim, C.G., Elamer, A.A. and Zhang, Q., 2019. A study of environmental policies and regulations, governance structures, and environmental performance: The role of female directors. Business Strategy and the Environment, 28(1), pp.206-220.
Gupta, P.K. and Singh, S., 2018. Corporate governance structures in transition economies–issues and concerns for India. Acta Universitatis Agriculturae et Silviculturae Mendelianae Brunensis, 66(6), pp.1459-1467.
Haig, R.M., 2020. The concept of income—economic and legal aspects. In Forerunners of Realizable Values Accounting in Financial Reporting (pp. 140-167). Routledge.
Hannigan, B., 2018. Company law. Oxford University Press, USA.
Hasan, F., 2021. Corporate social responsibility and agency cost: Evidence from the UK retail industry. International Journal of Research in Finance and Management, 4(2), pp.105-115.
Hinson, R.E., Adeola, O., Amankwah-Amoah, J. and Adomako, S., 2020. Multinational enterprises' subsidiary initiative-taking: a model for implementing corporate social responsibility. International Journal of Multinational Corporation Strategy, 3(2), pp.153-170.
Kempster, S.,2022. Routledge Companion to Corporate Social Responsibility.
Lund, D.S. and Pollman, E., 2021. The corporate governance machine. Colum. L. Rev., 121, p.2563.
Mees-Buss, J., Welch, C. and Westney, D.E., 2019. What happened to the transnational? The emergence of the neo-global corporation. Journal of International Business Studies, 50(9), pp.1513-1543.
Nasrallah, N. and El Khoury, R., 2022. Is corporate governance a good predictor of SMEs financial performance? Evidence from developing countries (the case of Lebanon). Journal of Sustainable Finance & Investment, 12(1), pp.13-43.
O'Donnell, E.L. and Talbot-Jones, J., 2018. Creating legal rights for rivers. Ecology and Society, 23(1).
Pryiatelchuk, O., 2021. REGIONAL ASPECTS OF CORPORATE SOCIAL RESPONSIBILITY PHILOSOPHY IN THE EU. Journal of International Relations of KNU, (53).
Radburn, M., Savigar-Shaw, L., Stott, C., Tallent, D. and Kyprianides, A., 2022. How do police officers talk about their encounters with ‘the public’? Group interaction, procedural justice and officer constructions of policing identities. Criminology & criminal justice, 22(1), pp.59-77.
Ramli, N.A., Latan, H. and Solovida, G.T., 2019. Determinants of capital structure and firm financial performance—A PLS-SEM approach: Evidence from Malaysia and Indonesia. The Quarterly Review of Economics and Finance, 71, pp.148-160.
Researchgate.net, 2022, Systematic CSR approach (Online), Available at: https://www.researchgate.net/figure/The-CSR-Systemic-Framework-for-Future-Research_fig1_272743836 [Accessed on: 06.12.2022]
Unilever, (2022). Our Corporate Governance, [Online], Available at: https://www.unilever.com/investors/corporate-governance/our-corporate-governance/#:~:text=Unilever%20is%20subject%20to%20corporate%20governance%20requirements%20in,section%20of%20our%20latest%20annual%20report%20and%20accounts. Accessed on : 6th December, 2022
Unilever.com, 2022, About the company (Online) Available at: https://www.unilever.com/our-company/our-leadership/ [Accessed on: 06.12.2022]
Zou, S., 2021, August. Analysis on the Recovery of MNEs from the Financial Crisis: A Case Study of Unilever. In 1st International Symposium on Innovative Management and Economics (ISIME 2021) (pp. 121-128). Atlantis Press.

